电话:
0512-57507827
手机:
15370388628
邮箱:
zhaoyang@vibde.com
地址:
江苏省昆山市开发区伟业路8号6F
您现在的位置:首页 >> 新闻中心 >> 瑞典VMI解锁振动分析...
文/ 发布于 : 2023-12-26 浏览次数:8820
瑞典VMI集团具有40年以上振动分析仪研发及生产经验,总部位于瑞典林雪平市,是状态监测系统及可靠性解决方案增值服务的供应商。

目前VMI集团在50多个国家设有分支机构及授权经销商。为响应广大客户要求,瑞典VMI中国区技术团队面向全国推出“转动设备振动分析经验分享”培训班。培训讲师均具有20年以上现场振动分析经验,涉及石油化工、发电、电子、半导体、造纸、钢铁、航空航天、汽车、食品及加工制造等行业。
VMI振动分析培训6大特色
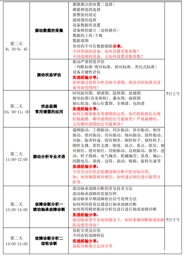
1、覆盖ISO18436-2 1-3级的振动基础知识;
2、覆盖大机组的振动分析知识,如:汽轮机、高速离心机等;
3、常见故障的讲解均配备对应故障的案例,如:轴承损坏、拍振等;
4、动力厂转动设备的故障汇总讲解,如:泵、风机、压缩机等;
5、主动维修之现场动平衡及精密对中实战经验分享;
6、经典案例分享,如:楼宇微振动治理、汽轮机振动治理等。



培训讲师:
王翔 教授 工学博士
王立伟 ISO18436-2 三级振动分析师
邵艾军 ISO18436-2 三级振动分析师
日程安排:
培训时间:2024年3月6 ~ 8 号(三天)
培训地点:昆山琶拉帝诗洒店(原瑞士酒店)昆山前进中路387号
培训费用:4980元/每人
培训费用的支付:
账户:昆山开发区振动分析检测技术服务部(个体工商户)
账号:10532401040072354
开户行:中国农业银行股份有限公司昆山城东支行
欢迎对此培训感兴趣的的朋友,请下方留言或添加我好友私信我,谢谢!
详情可联系以下微信:
